- A-
- A+
近日,湖北省高校新闻协会公布了2024年度湖北高校新闻奖评选结果。此次评选中,黄冈师范学院共有26件新闻作品脱颖而出,荣获一等奖2项、二等奖9项、三等奖15项,获奖质量和数量再创新高。

自评选工作开展以来,学校党委宣传部利用寒假时间,对2024年全年的新闻、摄影、校报、广播等进行了系统梳理,从中筛选出备选作品,并邀请媒体专业人士进行初评,择优上报新闻作品31件,最终有26件新闻作品获奖。
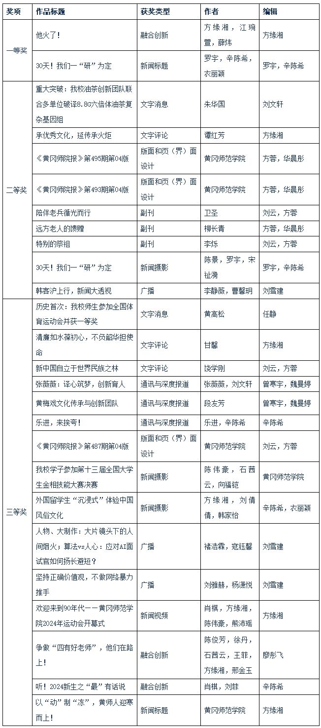
在获奖的26件作品中,《他火了!》获融合创新类一等奖,《30天!我们一“研”为定》获新闻标题类一等奖;《重大突破:黄冈师范学院油茶创新团队联合多单位破译8.8G六倍体油茶复杂基因组》获文字消息类二等奖,《承优秀文化,延传承火炬》获文字评论类二等奖,《陪伴老兵循光而行》《远方老人的馈赠》《特别的祭祖》获副刊类二等奖,《30天!我们一“研”为定》获新闻摄影类二等奖,《韩客沪上行,新闻大透视》获广播类二等奖,《黄冈师院报》第495期第04版、第493期第04版获版面和页(界)面设计类二等奖;《历史首次:黄冈师范学院师生参加全国体育运动会并获一等奖》获文字消息类三等奖,《清廉如水葆初心,不负韶华担使命》《新中国自立于世界民族之林》获文字评论类三等奖,《张薇薇:译心筑梦,创新育人》《黄梅戏文化传承与创新团队》《乐进,来挨夸》获通讯与深度报道类三等奖,《黄冈师院报》第487期第04版获版面和页(界)面设计类三等奖,《黄冈师范学院学子参加第十三届全国大学生金相技能大赛决赛》《外国留学生“沉浸式”体验中国风俗文化》获新闻摄影类三等奖,《小人物、大制作:大片镜头下的人间烟火;算法vs人心:应对AI面试官如何扬长避短?》《坚持正确价值观,不做网络暴力推手》获广播类三等奖,《欢迎来到90年代--黄冈师范学院2024年运动会开幕式》获新闻视频类三等奖,《争做“四有好老师”,他们在路上!》《听!2024新生之“最”有话说》获融合创新类三等奖,《以“动”制“冻”,黄师人迎寒而上!》获新闻标题类三等奖。
“湖北省高校新闻奖”作为全省高校优秀新闻作品最高奖,由湖北省新闻工作者协会高校分会组织开展,每年评选一次,旨在发挥优秀新闻作品的示范作用,推动高校新闻媒体事业发展。此次评选共涉及文字消息、文字评论、通讯与深度报道、版面和页(界)设计、新闻摄影、广播等十一大类别,全省共1178件作品获奖。
近年来,黄冈师范学院坚持以习近平新时代中国特色社会主义思想为指导,勇担“举旗帜、聚民心、育新人、兴文化、展形象”使命任务,聚力学校中心工作,全力打造立体化的新闻宣传格局,讲好黄师故事,传播黄师声音,有效提升校园媒体的传播力与引导力,为学校高质量发展营造了积极向上的舆论环境。