收藏!北京最新儿科“白+黑”诊疗地图
- A-
- A+
2025/10/29 10:35
秋冬季节
急性呼吸道疾病多发
北京市目前有
369家社区卫生服务中心
可提供儿科诊疗服务
还有88家医疗机构(含分院区)
可提供儿科夜间诊疗服务
具体地址、联系电话
出诊时间等详细信息
一起来看看
⬇⬇⬇
369家提供儿科诊疗服务的
社区卫生服务中心名单
东城区



西城区




朝阳区


















海淀区
















丰台区














石景山区



门头沟区






房山区







通州区








顺义区







昌平区






大兴区











怀柔区



平谷区





密云区





延庆区





经开区

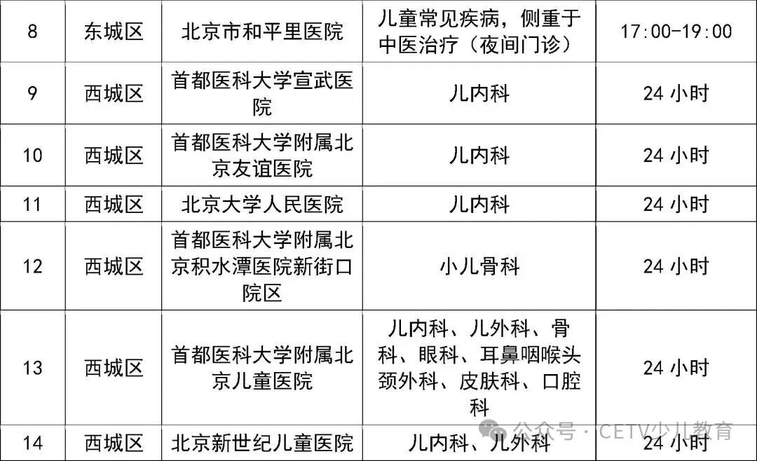
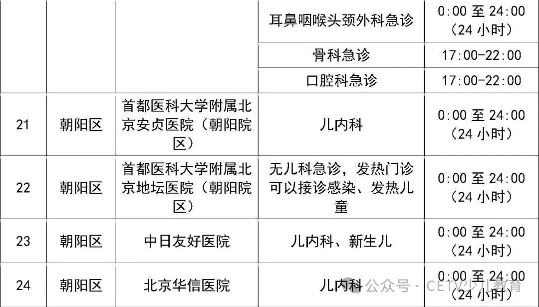
88家提供儿科夜间诊疗服务
的医疗机构(含分院区)名单













温馨提示:由于有关医疗机构会根据自身实际情况对儿童诊疗服务的范围及时间进行实时调整,具体服务情况请以医疗机构正式公布为准。建议市民就诊前可先联系咨询社区卫生服务机构,确认服务详情后再前往。
来源| 北京发布
声明| 本文只为传递信息,如存在文章/图片/音视频等资源使用不当的情况,请联系CETV少儿教育。
编辑| 寇璇
审核| 王双